挑衅语音,特指英雄在局内使用“挑衅”快捷消息时触发的隐藏嘲讽语音。
文章插图
“挑衅”快捷消息设置步骤:主界面→备战→局内交流→更换→添入
文章插图
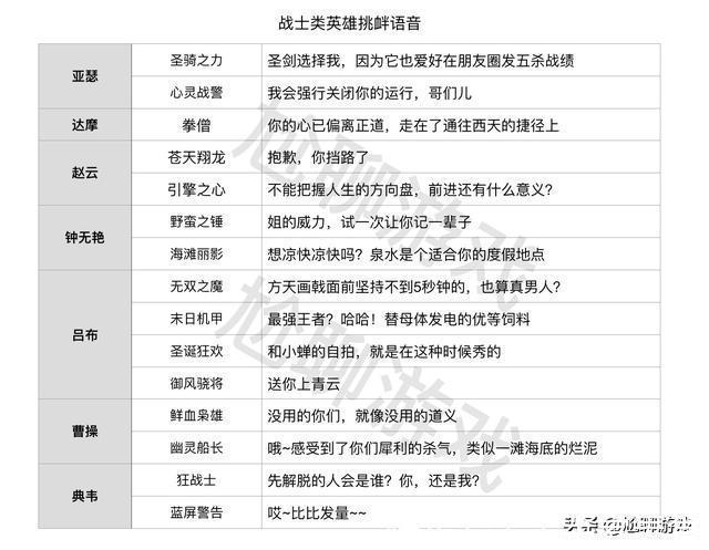
此文共汇总《王者荣耀》全英雄挑衅语音215句(经典皮肤99句+高品质皮肤116句),以供大家查阅。战士类英雄【亚瑟】圣骑之力:圣剑选择我,因为它也爱好在朋友圈发五杀战绩心灵战警:我会强行关闭你的运行,哥们儿【达摩】拳僧:你的心已偏离正道,走在了通往西天的捷径上【赵云】苍天翔龙:抱歉,你挡路了引擎之心:不能把握人生的方向盘,前进还有什么意义?【钟无艳】野蛮之锤:姐的威力,试一次让你记一辈子海滩丽影:想凉快凉快吗?泉水是个适合你的度假地点【吕布】无双之魔:方天画戟面前坚持不到5秒钟的,也算真男人?末日机甲:最强王者?哈哈!替母体发电的优等饲料圣诞狂欢:和小蝉的自拍,就是在这种时候秀的御风骁将:送你上青云【曹操】鲜血枭雄:没用的你们,就像没用的道义幽灵船长:哦~感受到了你们犀利的杀气,类似一滩海底的烂泥【典韦】狂战士:先解脱的人会是谁?你,还是我?蓝屏警告:哎~比比发量~~
文章插图
【宫本武藏】剑圣:以为自己有机会出手?又不是回合制游戏鬼剑武藏:呵呵呵呵~看起来,你们腐烂得比我还要快未来纪元:你们不会中二到连身为敌人的我也要迷恋吧?地狱之眼:我有阿通在地狱等我,你有什么?双手吗?【老夫子】万古长明:哼哼~姜还是老的辣吧!啊?呃…虽说老夫还很年轻~圣诞老人:哼哼~不听话的小孩子,没有糖吃~【关羽】一骑当千:关公门前耍大刀,蠢冰锋战神:嚯~杂耍小队,你们自愿的牺牲,是在为我加冕【花木兰】传说之刃:呵!干嘛这么想不开,要在脸上贴个输字?青春决赛季:准备好迎接姐的强力打击了吗?水晶猎龙者:你眼中的自己是条猛龙?我眼中的你,是欠缺调教的蚯蚓宝宝默契交锋:你在教我做事?冠军飞将:别逼我睁开眼睛跟你打瑞麟志:你有麒麟臂,我有麒麟力【刘备】仁德之枪:老是勉强自己输,夭寿啦汉昭烈帝:江山,不相信眼泪【杨戬】根源之目:晃晃你的脑子,听到海水的声音了吗?永曜之星:你的愚蠢,才是这人间最大的祸害
文章插图
【哪吒】桀骜炎枪:哈哈,弱小的令人无法直视逐梦之翼:哈,你皮的过我?【雅典娜】圣域余晖:当弱者燃烧小宇宙,制造出的只有污染和雾霾冰冠公主:看来你不光手脚,连头脑都被冻得僵硬神奇女侠:亚马逊最弱的战士,都比你强100倍【铠】破灭刀锋:被诅咒的可悲人生,终结于我的剑刃绛天战甲:傲慢,将是你的墓志铭青龙志:来,看谁变幻莫测曙光守护者:你知道恶的存在是多么短暂吗?【狂铁】战车意志:钢铁怪兽的咆哮,让你深刻体会脆弱和渺小【李信】谋世之战:(普通/光明形态)无知,无用,无能,无脑,无聊,加起来就是对面的无人队;(黑暗形态)失败之前,对面不会有想太多的时间。【孙策】光明之海:缺少爱人指引的家伙们,只能迷失于漩涡的怀抱猫狗日记:小心我咬你【马超】冷晖之枪:别争了,呵,我一直是狩猎大赛的冠军【曜】星辰之子:别动,超级能量蕴藏在我体中,时辰不对就会一碰就炸【蒙恬】秩序统将:败军之将,敢入吾阵?【盘古】破晓之神:斧头还是拳头?挑一个【夏洛特】玫瑰剑士:放下剑~去找别的活法~
- 沉浸式|《英雄联盟:双城之战》全球首映,沉浸式观影打造追剧新潮流
- 亚瑟王|王者荣耀:猫神连撞亚瑟王青帝,接连2局被骂!青帝崩溃大叫
- 防沉迷|游戏被批“精神鸦片”,王者荣耀做出表率,再度升级防沉迷系统
- 老少皆宜|曾火爆全国的植物大战僵尸,为什么到了第二部却惨遭滑铁卢,差评如潮
- 斗鱼|LOLM首位千分王者!斗鱼叶秋mvp率高达33%,赵信螳螂都是国服第一
- 导演剪辑版|《对马岛之魂 导演剪辑版》将推送全新平衡性更新
- 时代|EDG夺得英雄联盟全球总决赛冠军,电竞能成为时代的偶像吗
- 王者荣耀|嫦娥芭比粉“拒霜思”皮肤曝光,孙尚香双皮肤亮相,活动专属5选1
- 五个人|王者荣耀被永久删除的五个技能,如果它还在,没人能守住水晶!
- 反杀率|王者宣布丝血反杀率,火舞67%,妲己93%,他的反杀率近100%
