
文章插图
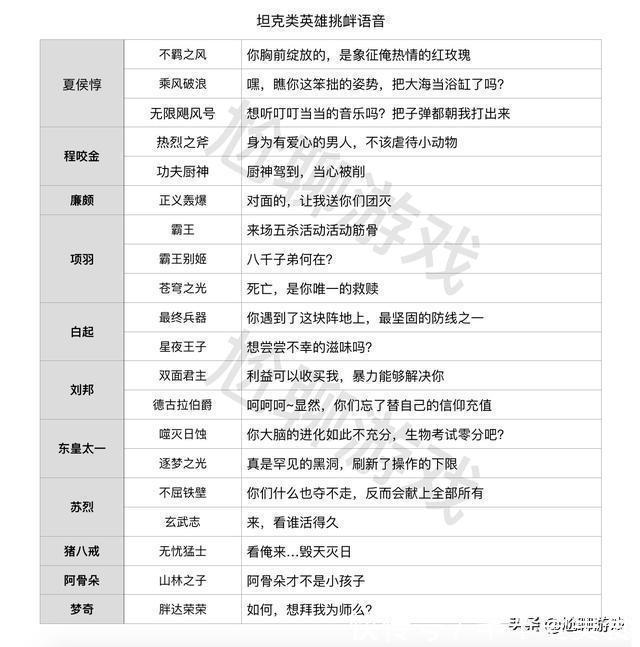
坦克类英雄【夏侯惇】不羁之风:你胸前绽放的,是象征俺热情的红玫瑰乘风破浪:嘿,瞧你这笨拙的姿势,把大海当浴缸了吗?无限飓风号:想听叮叮当当的音乐吗?把子弹都朝我打出来【程咬金】热烈之斧:身为有爱心的男人,不该虐待小动物功夫厨神:厨神驾到,当心被削【廉颇】正义轰爆:对面的,让我送你们团灭【项羽】霸王:来场五杀活动活动筋骨霸王别姬:八千子弟何在?苍穹之光:死亡,是你唯一的救赎【白起】最终兵器:你遇到了这块阵地上,最坚固的防线之一星夜王子:想尝尝不幸的滋味吗?【刘邦】双面君主:利益可以收买我,暴力能够解决你德古拉伯爵:呵呵呵~显然,你们忘了替自己的信仰充值【东皇太一】噬灭日蚀:你大脑的进化如此不充分,生物考试零分吧?逐梦之光:真是罕见的黑洞,刷新了操作的下限【苏烈】不屈铁壁:你们什么也夺不走,反而会献上全部所有玄武志:来,看谁活得久【猪八戒】无忧猛士:看俺来…毁天灭日【阿骨朵】山林之子:阿骨朵才不是小孩子【梦奇】入梦之灵:×&%¥#@…胖达荣荣:如何,想拜我为师么?
文章插图
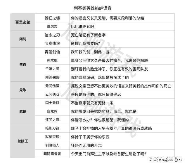
刺客类英雄【百里玄策】嚣狂之镰:你的遗言又长又无聊,需要来段利落的总结白虎志:比比谁更猛吧【阿轲】信念之刃:死亡笔记有了新名字节奏热浪:彩排?我需要吗?【李白】青莲剑仙:我和我的剑,到此一游凤求凰:单身又活得太久是最大的痛苦,我来替你解脱千年之狐:别盯着我的脸走神了,你正在有效的害死队友鸣剑·曳影:你的武器编码,貌似是被淘汰了的【元歌】无间傀儡:据说文案已想不出更美妙的语言来赞美我的杰作和你的死亡云间偶戏:善良是有价的,你只值得残忍【韩信】国士无双:不当赢家就只有死路一条白龙吟:你的屠龙刀是把伪劣品,而且,你也是逐梦之影:你能怎么办?你也很绝望,我懂的【兰陵王】暗影刀锋:跟马上会挂掉的人争夺粉丝,真的很没有成就感默契交锋:你抢了不属于你的东西驯魔猎人:狂热而无用的斗志暗隐猎兽者:今天出门前拜过主宰以及峡谷野生动物了吗?
文章插图
【孙悟空】齐天大圣:看在俺饶了你们的份上,快叫孙爷爷地狱火:来场烤肉派对大圣娶亲:生气啦?那就哭出来吧!哈哈哈哈哈…零号·赤焰:看起来你的合金大脑出了点问题至尊宝:因为你是女人我才不伤害你,不要以为我怕你…全息碎影:当心,宝贝【裴擒虎】六合虎拳:老虎不发威,当俺是病猫吗?梅西:中场哨声,是对你最美妙的解脱天狼狩猎者:克制一切菜鸟【云中君】流云之翼:光脚的不怕穿鞋的【澜】鲨之猎刃:许多人曾倒在我面前,你也不会是例外【镜】破镜之刃:你在镜子里看到自己的死期了吗?炽阳神光:来吧,选一条向死之外的路【橘右京】神梦一刀:×&%¥#@…【娜可露露】鹰之守护:×&%¥#@…晚萤:×&%¥#@…
- 沉浸式|《英雄联盟:双城之战》全球首映,沉浸式观影打造追剧新潮流
- 亚瑟王|王者荣耀:猫神连撞亚瑟王青帝,接连2局被骂!青帝崩溃大叫
- 防沉迷|游戏被批“精神鸦片”,王者荣耀做出表率,再度升级防沉迷系统
- 老少皆宜|曾火爆全国的植物大战僵尸,为什么到了第二部却惨遭滑铁卢,差评如潮
- 斗鱼|LOLM首位千分王者!斗鱼叶秋mvp率高达33%,赵信螳螂都是国服第一
- 导演剪辑版|《对马岛之魂 导演剪辑版》将推送全新平衡性更新
- 时代|EDG夺得英雄联盟全球总决赛冠军,电竞能成为时代的偶像吗
- 王者荣耀|嫦娥芭比粉“拒霜思”皮肤曝光,孙尚香双皮肤亮相,活动专属5选1
- 五个人|王者荣耀被永久删除的五个技能,如果它还在,没人能守住水晶!
- 反杀率|王者宣布丝血反杀率,火舞67%,妲己93%,他的反杀率近100%
